Good design should have an Emotional Connect !
selection-15.png

Dwarf Pluto - Voice Interactive Game

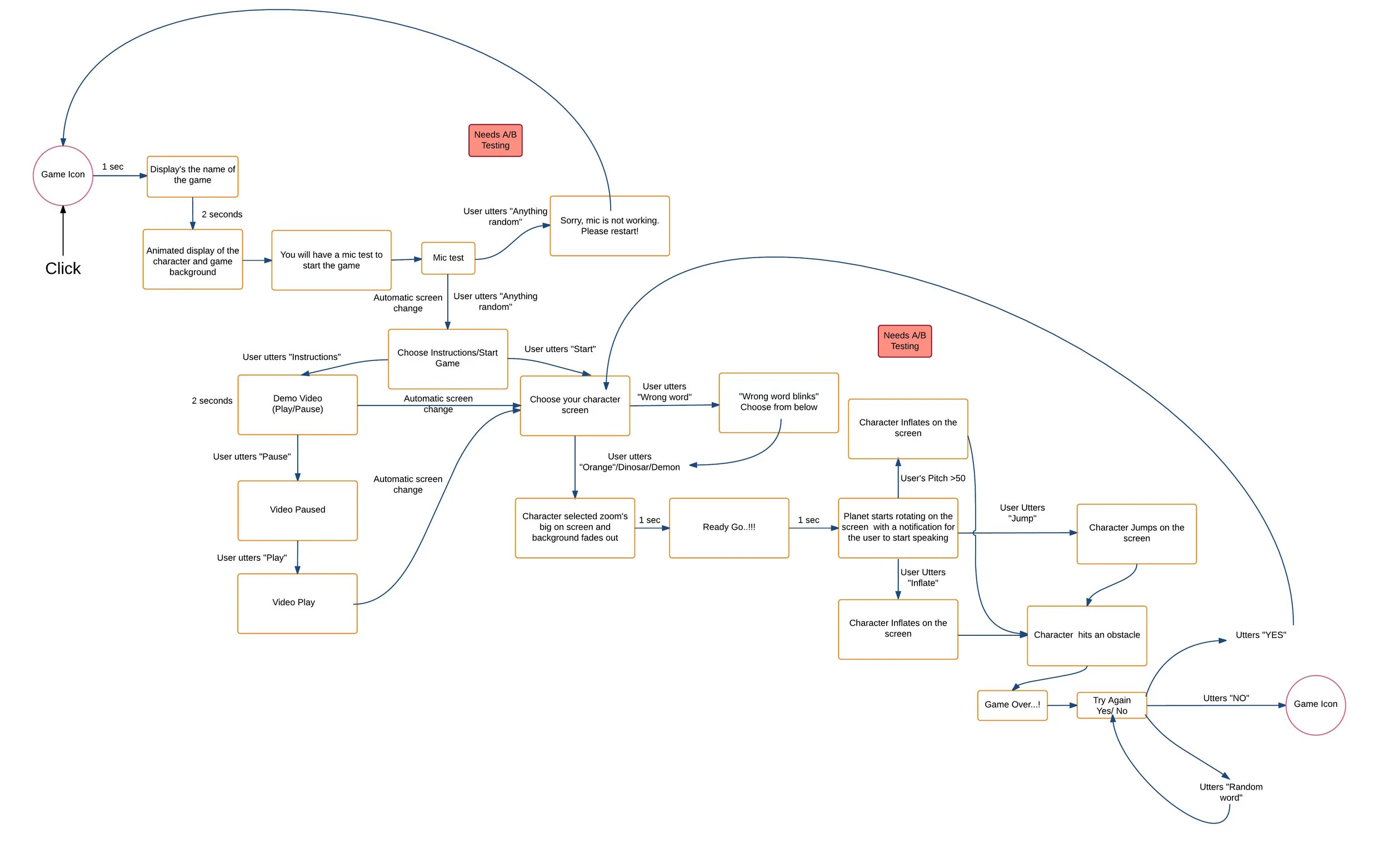
This is a game designed for kids, that uses speech as a medium to control avatars on the screen, without a physical interface. Using speech for interface helped us develop new and innovative forms of interaction that went far beyond the few sets of inputs possible from a physical device at any time. This project gave me a very good understanding of how the new forms of interaction can remove old barriers like the need for good hand-eye coordination to be good at fast paced game.

Team Members: Allen, Dafnee, Veena

 Product Info : San Francisco | Type : Team Work | Role : UX/UI (Product Designer)      

 

Goal:  To build a voice-controlled multimodal interactive system.

The project will emphasize on designing the interaction system, with particular focus on natural language, dialog, handling contextual information, and interplay among the different modalities, such as touch, vision, and graphical output.

 

Research :

We as a team discussed to come up with a game for a specified user group with certain expectations to build in the exercise of designing a voice interactive game. After brainstorming various ideas we came up with a game play for our voice interactive game.

Game Rules : 

  • A game controlled by voice commands or inputs. 

  • The game will consist of one character that interacts with the user. 

  • The user will give certain commands (e.g. “inflate”) and the character will react/respond to it. 

  • We could instead control the character using voice rhythms/ tones (e.g. “TA TA TA”) instead of specific words.

User Group : 12 to 20 years

 

Character Persona :

  • Childlike creature

  • Designed to look cute and playful

  • Lives in Space/Forest/any open space

  • Acts human like but does not look human like

  • Character controlled by voice (Range of volume)

The characters you see above fit into our character persona. But they are currently exist in a 3D surrounding. So we were thinking and discussing what is viable to build in a give period of time, either in a 2D OR 3D environment. We also had to pick and decide on the technology or platform we are looking to create this game as minimal viable product before the given deadline.

 

User Interactions /Voice Commands : 

  • Move up, down, roll, jump

  • Inflate, deflate, Jiggle etc

  • We would like to execute 3 or 4 commands at the max to keep the game simple and interactive.

Jiggle

Inflate

Jump

 

Game Play

The game will consist of one mode single player. Our character floats in space, once the user speaks into a microphone, according to the volume of their voice, the character will move in the space and expand in size. The goal of this game is to keep the user engaged with the game by constantly talking and interacting with it, as the game reacts to a different way of being controlled, by voice rather than controls.

Higher Execution Rules of the game

  • The whole project can be divided into three parts: the voice receiving and recognizing part, the game execution part and video/Audio output part.

  • We are using the computer microphone for voice input.

  • Inputs such as based on the tone modulation from the user can control the character in the screen.

  • When the input commands are recognized, the output would be the character in the game will start to respond. For example, the character will move in space or in the designed environment and will change its physical features based on the increase and decrease of the tone.

 

Iteration :

Story Boarding:

 

User Interaction Flow:

User Interface Design : We choose a space like setting for the game play, which consists of a bigger planet with three dwarf like characters.

 

Character Design

 

Interface Design : 

 
 

Internal User Testing :

 
 

User Test (Version A) :

 
 

User Test (Version B) :

 

User Tests :